Monday April 2026

হটলাইন

কনটেন্টটি শেষ হাল-নাগাদ করা হয়েছে: শনিবার, ২৬ জুলাই, ২০১৪ এ ০২:৩০ PM

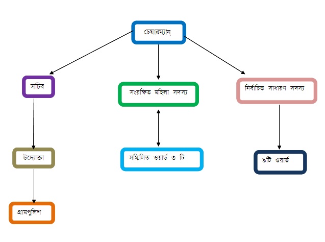
সাংগঠনিক কাঠামো

কন্টেন্ট: পাতা

চেয়ারম্যান-০১ জন

সদস্য -১২ জন

সচিব-০১ জন

উদ্যোক্তা-০২ জন

গ্রামপুলিশ-১০ জন

ফাইল ১

এক্সেসিবিলিটি

স্ক্রিন রিডার ডাউনলোড করুন